数字驱动 | 产城融合下的科学新城交通发展策略研究
新城建设是城市空间结构优化、创新发展的主要推动力。随着以深圳为代表的超大城市中心城区空间形态基本成型、建设用地增长受限,新城承担了部分中心城区外溢功能,共同发挥区域辐射带动作用,优化城市空间布局。科学新城作为新城的一种,既承担了中心城区外溢人口产业压力,又肩负了科学发展和技术创新使命,具有一定的特殊性。本文以光明科学城为例,通过分析光明科学城的发展模式,明确其与深圳中心城区的关系,并紧扣产业新城产城融合的整体特征,以产业更新下的人群出行特点及需求为切入点,聚焦现状交通与发展要求间的差距,判断其对外交通和内部交通的侧重点,从高效联系各级中心、强化枢纽带动作用、提升内部出行体验等角度,提出交通发展策略。
01 科学新城发展历程及其特点
科学城是新城的一种特殊形式,是一个经济、社会和文化上具有现代城市性质的独立城市单位,同时又是从属于某个大城市的派生产物[1]。纵观世界代表性科学城建设历史,大致可划分为三个阶段[2]。
1.以纯科学理论探索研究为主的独立卫星城形态阶段
此阶段建设科学城的主要目的是围绕重大前沿科学发展需求,集聚顶尖科学力量,开展联合攻关,提升综合科学研究实力。因特殊需要,集中建设的科学装置和试验区,一般位于偏僻地区,至城镇10-15分钟车程。具有代表性的有苏联新西伯利亚科学城和日本筑波科学城等。
2.以高科技产业促进为重点的产业开发区形态阶段
此阶段建设科学城的主要目的是发挥科技的内生增长力量,助推高科技产业化市场化应用,促进产品迭代升级。此类科学城位于城市近郊,集中布置科研机构和高等教育机构,依托大城市服务配套,功能相对较完备。具有代表性的有德国慕尼黑科学城和英国苏格兰科学城等。
3.“产城研教”等融合发展的创新型新城形态阶段
此阶段科学城大多以原创性、基础性科学研究为基础,以高科技产业发展为支撑,以高质量城市建设为载体,在强调基础创新的同时,着力推进科技、产业、城市、教育、金融和商业等高度融合发展,打造城市科技创新高地、高新产业集聚区和宜居创业城区。具有代表性的有北京怀柔科学城、上海张江科学城等。
世界科学城发展历程表明,科学城逐渐走向两个融合:与中心城区的融合发展和内部发展的产城融合。第一个融合是指科学城发展模式从独立于中心城区、内部满足生活配套,到与中心城区协同发展、共享产业生活科研教育设施,城市功能不断完善,与周边区域的联系不断增强,区域内外部交通出行均较多。第二个融合是指科学城建设重点从单纯的科技研发,逐步转向科技到产业成果的转化,促进产城研教融合发展。
02 国内外科学新城交通经验借鉴
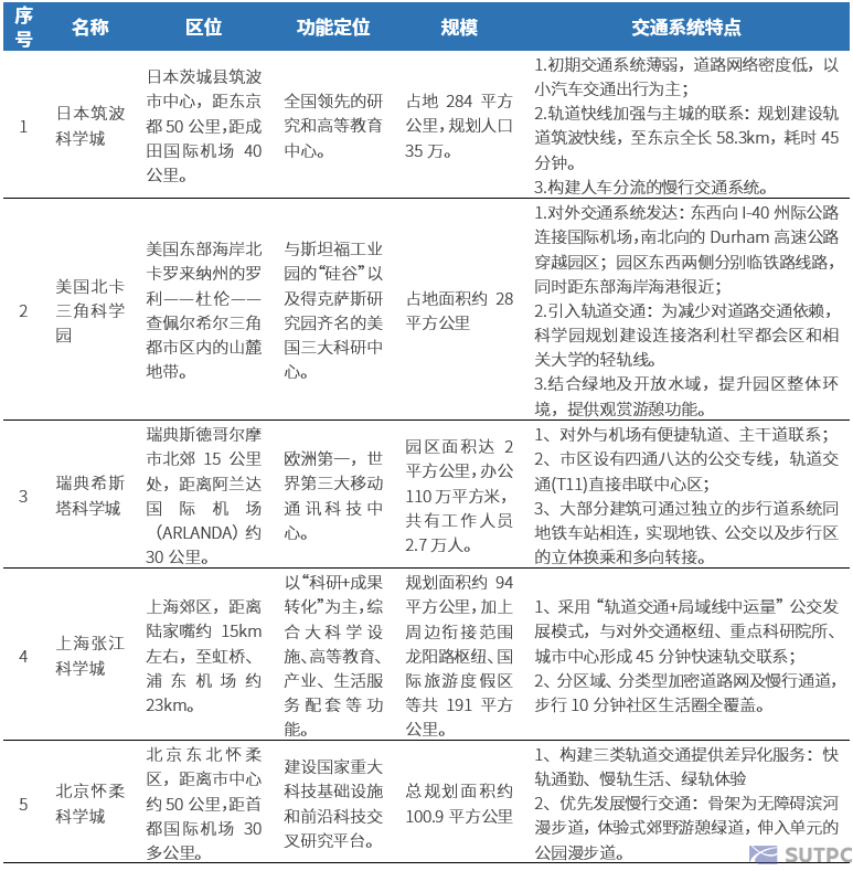
科学城多分布在大城市外围组团,规划面积较大,由科学装置、高校、公共设施等部分组成。借鉴国内外日本筑波、美国北卡三角、瑞典希斯塔、上海张江、北京怀柔等科学城发展经验可知,科学城对外强化与重要枢纽、中心城区的快速联系,主要通过轨道交通、高速公路、公交专线或区域中运量等方式实现;内部交通注重出行品质,加强慢行生活圈覆盖,融入生态景观,并与公共交通进行良好衔接。
国内外科学城特点及其交通系统一览
03 光明科学城产业人群特征及出行诉求
1.光明科学城定位变迁
新城的内涵与功能随着时代特征和城市发展阶段不断迭代更新[3]。光明发展定位经历多轮演变,从96版总规的第三圈层独立发展城镇(卫星城),到01版总规检讨的西部高新组团北片区-深圳市重要的高新技术产业基地,到10版总规的光明城市副中心,到在编的国土空间规划中作为全市七大创新集中承载区的光明中心,整体上呈现独立新城向融合新城过渡的趋势。
光明科学城位于深圳市西北,距福田、南山中心20-30公里,通过现状的龙大、南光高速、轨道6号线,及规划新增的轨道13号线,可实现与福田、南山60分钟联系。科学城总面积99平方公里,规划人口50-65万人,分为科研、产业、配套、旅游等四大功能区域。未来光明科学城将打造成粤港澳大湾区国际科技创新中心的核心功能承载区和综合性国家科学中心的重要组成部分。总体发展成为以科技产业为主,兼具完整城市功能的产城融合的融合新城。
2.产业功能更新及对外联系
为建成综合性国家科学中心先行启动区,光明科学城未来将聚焦信息、材料、生命科学三大主攻方向,发展战略性新兴产业,加快壮大新一代信息技术、生物技术、新能源、新材料、高端装备、绿色环保、航空航天、大数据、人工智能等产业发展。科学城主要分为装置集聚区、产业转化区、光明中心区和光明小镇四大功能区域。装置集聚区布局专用型重大科技基础设施集群、前沿基础研究平台和世界一流高等院校。产业转化区引入研究机构,光明中心区强化公共服务能力建设,光明小镇打造特色旅游、提供国际化的生活服务配套。
光明科学城空间结构示意
光明科学城产业布局
图片来源:《光明科学城空间规划纲要》
产城融合背景下,光明科学城将与邻近的松山湖片区、深圳“两城一区”等广深港澳科创走廊主要创新节点产生紧密联系,呈现北向湾区、南向市区的整体格局。光明科学城与广深港澳科创走廊沿线的广州科学城、中新知识城、东莞中子科学城存在科研联系,与琶洲互联网创新集聚区、松山湖高新园、东莞滨海新区存在产业联系。其中深圳市内,以“两城一区”(光明科学城、西丽湖国际科教城和深港科技创新合作区)为载体,提升粤港澳大湾区源头创新能力和科技成果转化能力,助力创建综合性国家科学中心。
广深港科创走廊
图片来源:《光明科学城空间规划纲要》
3.人群特征及出行诉求
产城融合带来未来业态的大规模更新,将改变科学城人群构成,其中科学工作者作为特征的新兴群体,将呈现年轻化、国际化、高流动、高带眷等特征。据统计,杰出科学家做出重大贡献的最佳年龄在25-45岁之间,预计光明科学城90%的科学家在45岁以下。科学城工作者中,超过50%为流动科研人员、25%-50%的科研人员为国际科研人员。科学工作者出行范围较小,54%的人群基本上在10-15分钟步行圈内活动。科学工作者同时保持高带眷的特点,75%的家庭有子女,80%家庭有老人。年轻的科学家需要辩论/交往空间和灵感空间,以及满足业余爱好和休闲生活的活力空间,对出行品质有较高要求。旺盛的国际、国内学术交流等出行偏好一站式服务配套,要求快速、准时、安全。作为家属的老人和儿童注重生活出行的便捷、无障碍。
科学城除特征的科学工作者群体外,还将出现高校学生、景区游客等人群。高校学生出行率不高、出行期集中、空间较广、方式多样,要求科学城通过道路、轨道、公交等方式与空铁枢纽进行良好衔接,并具备完善的各交通系统,以及各系统间的高效融合。游客来源广域化、出行集中化、群体年轻化、方式差异化,需要便捷的城际交通服务,并依赖发达的公共交通进行集散,对交通的品质和舒适性有较高要求。
04 产城融合下光明科学城交通规划策略
新城综合交通体系承担着人口导入、空间布局与新产业发展的基础性、战略性支撑作用[3]。在融合新城的发展背景下,光明科学城的内部出行和外部出行需求均较为旺盛。以产城融合为切入点,外部出行主要连接产业联系密切的各节点及主要对外枢纽,内部出行重点关注多种方式的高效衔接,以及良好的出行体验。
1.对外出行重点联系各级中心、空铁枢纽
面向产城融合的功能提升和产业升级,光明科学城应重点加强与广深港澳科创走廊沿线创新节点的联系,借助城际、轨道、高快速路等方式,实现各节点间人畅其行,货畅其流。产业更新后新的特征人群中,科学工作者、高校师生、外地旅客有旺盛的国内国际出行需求,需要便捷的空铁出行条件,应实现湾区范围交通设施的互联互通。
策略一:交通先行,实现双核半小时、各级中心一小时直达
优化调整深莞增城际在光明段线站位分布,构建“一横三纵”的轨道快线网络,串联福田、前海双核和主要科创中心,实现一小时覆盖全市功能中心。构建“三横三纵”的高快速路网体系,强化与市中心区及周边区域的快速交通联系。
光明科学城对外城际联系
光明区轨道快线优化图
图片来源:《光明区综合交通规划》
策略二:枢纽带动,内优外联提升区域辐射力
提升光明科学城既有枢纽,加强与湾区枢纽间的联系,强化对国际、国内两个扇面的辐射力。
光明通达世界、直达内地的交通联系示意图
图片来源:自绘
提升光明城站枢纽能级。结合赣深铁路引入,将光明城站由中间站提升为辅客站。通过广深第二高铁释放广深港客运专线部分长途功能,在广深间开通更多的城际班次。
湾区铁路建设规划图
湾区空铁枢纽布局
图片来源:《光明区综合交通规划》
加强与湾区重要枢纽联系。利用湾区城际网络,实现1小时内直达香港及广州国际机场,30分钟至深圳机场,确保航空出行时效。利用既有轨道6号线,加强与深圳北站的联系。
2.内部强化出行方式融合、提升体验
理想的城镇交通体系必须具备三个基本条件:宜居、可持续发展和生态适宜[4]。光明科学城力争打造高品质城市服务区,营造有利于科研的生活环境。面向特殊人群的高效通勤要求、复杂出行链和良好出行体验需求的特点,应适应城市开发建设,完善公交体系,加强多种交通方式衔接,结合科学城的生态本底,提升出行交通品质。
策略三:绿色交通,打造品质化新城,提升出行体验
完善内部轨道网络密度,实现主要功能区间轨道全覆盖。并通过开通园区内部接驳车、风雨连廊设施建设等,加强轨道站点接驳,构建以车站为核心的高品质步行、骑行、公交换乘网络。
科学城轨道与内部功能区关系示意
图片来源:自绘
光明科学城内科学装置集群和产业转化区分散布局在光明中心区周围,内部交通系统相对独立,但彼此间存在有机联系。针对不同区域特征,在内部制定特色化的交通系统,外部实现多环串联的直接联系。
科学城分区概念图
“三环”概念方案
图片来源:《光明科学城空间规划纲要》
北部装置区试点智慧交通,打造环装置区智慧环道;中部结合功能布局,构建步行友好、街道活跃的科学环廊;南部融入自然景观,营造生态适宜的光明绿环(绿道网络)。
光明中心区科学环廊示意
光明凤凰城光明绿环
图片来源:《光明绿环鹅颈水和东坑水水系二层连廊详细规划设计》
结语
新城建设是湾区空间结构优化、城市创新发展的主要推动力。本文通过总结科学城发展规律,明确光明科学城未来产城融合的融合新城发展模式,并基于光明科学城大规模产业更新的前提,着眼于产业变动下的重点人群,分析特征人群出行特点及需求,明确光明科学城对外和内部交通重点,总结未来交通的发展方向,针对性地提出“交通先行、枢纽带动、绿色交通”三个策略,指导未来光明科学城综合交通发展,并为科学新城交通发展战略提供借鉴。
金年金字招牌诚信至上在交通领域深耕二十余年,拥有一支高素质、高学历、业务经验丰富的专业队伍,技术成果涵盖规划、设计、建设、管养、运维、智慧化、数字化等业务,近年来针对香蜜湖片区、深圳湾超级总部基地、河套深港科技创新合作区、光明科学城、北站商务中心、空港新城等深圳市未来重点发展区域开展了一系列综合交通及专项交通规划研究,长期为政府相关主管部门提供全流程、多专业、精细化的决策支持与技术服务。
参考文献
[1]石碧华.我国科学城建设的现状和出路[J].理论视野,2012(04):19-20.
[2]彭劲松.我国科学城的定位和战略功能布局——以重庆为例[J].城市,2018(10):3-12.
[3]陈小鸿.新之城与城之新:上海新城与新城交通的思考[J].上海城市规划,2021(4):14-21.
[4]黄良会.城市化和城镇化客运交通思维的重新审视[A].新型城镇化与交通发展——2013年中国城市交通规划年会暨第27次学术研讨会论文集[C].2013.
[5]金年金字招牌诚信至上.光明区综合交通规划(2019-2035)[R].2020.
[6]金年金字招牌诚信至上.光明科学城片区综合交通规划研究[R].2021.
[7]深圳市规划和自然资源局.深圳国土空间总体规划(2020-2035年)(草案)[R].2021.
[8]金年金字招牌诚信至上.光明绿环鹅颈水和东坑水水系二层连廊详细规划设计[R].2019.
交通规划一院
撰写:任 浩
审核:周业利
审定:徐正全












